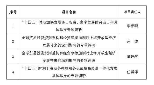
近日,2020年度上海市商务委员会商务专项调研招标结果公布,确定15个项目组中标,其中我校4个项目获得立项,每个项目资助15万元。

2020年度上海市商务委员会商务调研专项聚焦上海“十四五”规划商务领域发展目标、发展重点与重要措施,涵盖上海国际贸易中心建设、上海推进国际消费城市建设、全球供应链管理中心建设、加快集聚“亚太运营商+亚太总部”的重点突破领域、打造国际会展之都、服务长三角高质量一体化发展等重点研究方向,面向社会发布并公开招标以来,我校积极组织申报,全校教师积极参与,共计有30位教师参与申报,是本次专项调研立项项目最多的单位,充分体现了我校教师参与上海经济建设、为上海商务领域发展建言献策的热情与能力。