学校首页
联系我们
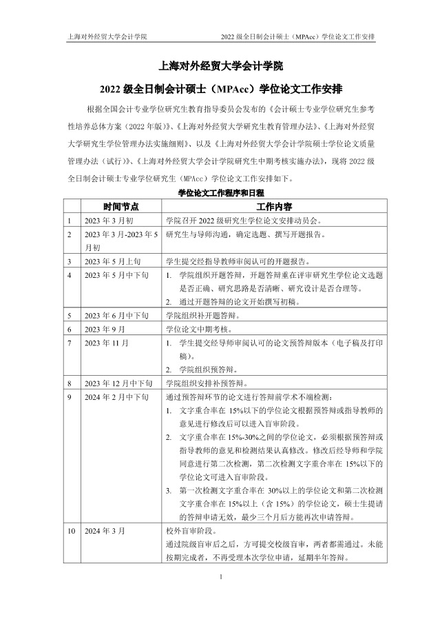
上海对外经贸大学会计学院2022级全日制会计硕士(MPAcc)学位论文工作安排
文章来源:会计学院
作者:
发布时间:2023-02-23
浏览次数:
2342
版权所有©上海对外经贸大学 · 会计学院 Shanghai University of International Business and Economics. All Rights Reserved